选择优秀的培养对象,强化师资团队建设,把控培养质量和培养过程,中石油培养了一批优秀的内部催化师。中国石油天然气集团有限公司(以下简称为“中石油”)2021年9月新入职员工达5000多人,在集中培训方案中,首次提出“一课一催化”设计理念,即为每一堂主体讲授课程配备相应催化研讨课程,对讲授的内容进行消化吸收、理解与应用。
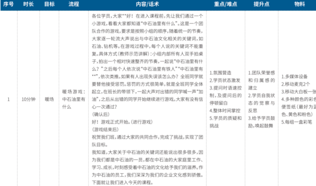
新员工一课一催化课程安排 为此,中石油启动了针对新员工入职集中培训的催化师培养项目,提前培养数量充足、质量合格的催化师。 企业培养内部催化师,要根据实际应用的需要,制定符合未来培训需求的催化师标准。针对新入职员工集训的特点,中石油从一线选拔出了一批学习能力、吃苦精神、团队意识出众的催化师学员。 锁定一线,拉近距离 按照新员工集训时40人一个班、每个班1~2名催化师来匹配,至少需要240名催化师。项目组经过多次研讨,确定了催化师的选拔标准:38岁以下,从基层岗位成长起来的优秀人才。 岗位工作成绩优秀,意味着其价值观符合企业要求,积极正向;从基层岗位成长起来,更能够成为新入职员工的榜样,让新员工看到10年后的自己。 此外,在催化过程中,催化师可以分享来自一线的故事,通过那些隐含着企业文化基因的故事与学员产生连接。 催化师就如新入职员工的哥哥姐姐,他们有着相似的话语体系,自然更加亲近。 场景测试,甄选优才 集团各单位采取层层推荐的办法,初步筛选了400多人。在此基础上,项目组通过线上面试和笔试,最终选拔出240人进入催化师培训班。 面试 面试分为5个小组同时进行,每组配备了1名主评、2名辅评、1名记分员兼线上管理员。面试考题全部为开放性问题,比如“从何得知此次催化师面试、接到面试通知后做了什么”。 问题的背后,可以看出被测试者的意愿度——如果被测试者重视此事,会从不同渠道了解该项目相关内容,甚至查阅催化师相关资料。 笔试 针对催化师的工作场景,项目组开发了一些情景测试题,通过分析评估被测试者在假设情境下的问题处理思路与方式,测试被测者的意愿度、价值观以及学习能力。 经过两轮选拔的学员,都是同龄人中的佼佼者,这为项目取得预期效果奠定了坚实基础。 01 师课并进 做好样子 该项目的师资团队由铁人学院和石油管理干部学院(北京)共同组成。师资团队分为五种角色,在培训期间共同协助催化师投入学习状态。 1名全程导师,作为整个项目的技术顾问、技术总监,由石油管理干部学院对行动学习有深入实践的老师担任;每个班级配备1名主带催化师,负责班级的教学运行;每个班级设置2~3名示范催化师,演示示范课程;每8个学员配1名助教,辅导教学;每班安排1名专职班主任,负责后勤保障。 师资团队要提升对行动学习的理解,做到能够答疑解惑。 身教胜于言传,作为师资团队的成员,行动学习不仅仅是一种学习方式,更是一种工作与生活方式。 我们强调催化师最核心的特质就是温柔而坚定——能够不带情绪地处理身边发生的事情;足够开放、包容,可以接纳不同的观点;可以从任何观点中找到正面价值。 教学相长,培养催化师的过程也是师资团队的成长和修炼过程。 打磨课程,统一标准 师资团队组建之后,要集体备课,反复打磨课程,以保证不同班级学员接收到统一的内容。经过多次结构化研讨,师资团队完成了培训课程设计,以及授课讲师手册、课件、助教工作手册、物料的制作。 从暖场活动到收尾游戏,从流程到话术,每堂课程都统一标准,保证了项目后期的顺利落地。 企业文化主题的暖场活动操作标准 从选拔标准可以看出,有些学员并没有授课经验,也不熟悉行动学习理念。因此,本着简单易复制的原则,催化师培训总体采用“三到法(听到、想到、做到)”工具来复习和催化课程。 在原工具的基础上,师资团队几经研讨,根据催化主题对工具加以调整。 02 循序渐进 打出牌子 万事俱备,项目正式进入“育苗”环节。通过微课自学、集中训练、模拟实战,催化师培养项目最终实现了“人人能上台,百人如一人”的目标。 在花样训练中成长 催化师重在实践,因此,此次培训分为线上微课自学、线下集中训练和训后模拟实战三个阶段,以高强度训练为主。 催化师培训三个阶段 线上微课自学 项目组在“中油易学”平台上传“什么是催化师”“学习是如何发生的”“如何有效提问”等催化师必备的理论知识,供学员提前自学。 线下培训时,老师会针对微课中的内容进行提问和抽查,检查前期听课情况。 线下集中训练 线下集中培训分为两期,每期15天,第一期3个班,第二期4个班。在教学上,培训采取“老师示范+学员实操”的方式。 每个主题由老师先行示范,之后学员分组在助教的带领下轮流进行实操演练。 组内学员除了配合演练,还要对演练者进行点评,通过观察他人的操作进行学习。 每次演练后,助教和示范老师会针对过程和技术要点进行点评。比如,演练“中石油里有什么”这个简单的暖场游戏时,有人忘记拍节奏,有人忘记要传递麦克风,而操作细节往往影响 效果。 演练过程中,每个环节都存在被忽略的细节,此时示范老师不仅要指出细节问题,还要让学员通过演练体会到何为最佳流程。 由此完成了“做给你看,你自己练,纠错再练”的循环。 为了让学员能够在不同环境下灵活应用所学,实操演练采取“车轮战”,除了组内训练,还有换组、换班训练。 催化师班第一周轮换训练 第一周第一天为本组训练,之后几天为换组训练,第二周为换班训练。期间,每位学员会有2~3次上场训练的机会。 在学员、观察者、演练者的身份转换中,学员的训练经历了从关注流程到关注话术,再到关注逻辑三个阶段。 过程中,每套流程学员都会体验七遍。 第一遍,学员关注点主要在于示范老师如何推进每一步研讨流程,能大致模仿该流程;第二遍时,学员更加关注流程各环节是如何过渡的,开始有意识地梳理并内化示范老师的话术;第三遍以后,学员开始有意识地关注整个流程背后的设计逻辑,尝试用流程图的方式将每套流程呈现出来。 经过不断训练,流程变成了印在脑海里的深刻记忆。如此在师生共创的学习理念引导下,循序渐进完成了个人蜕变和学习共同体的建立。 03 真正上场 在实战中成熟 由于疫情管控要求,实际参加2021年新员工培训项目催化任务的催化师共189人。9月,中石油所有新入职员工培训项目在全国各地同时举办,催化师们也正式登台授课。 为保证项目顺利实施,在培训开始前,项目组连线做了战前总动员,两期班的书记宣誓,师资团队寄语,大大提升了上场前的士气。 催化师上场前鼓舞士气 新员工培训期间,项目组设立了线上和线下巡场老师,实时跟进催化师们的工作。 线上巡场老师在微信群里及时沟通信息,为大家答疑解惑。比如,有的催化师求助游戏小视频,同伴们迅速上传多个不同类型的视频,发挥集体共创的力量。 线下巡场老师主要负责本地区催化师日常管理,主持本地区训前训后会议和每日复盘会议,及时解决催化师遇到的问题。 这些细致的行为,营造了“学习共同体”的氛围,让催化师们意识到自己不是孤军奋战,背后有强大的师资团队和催化师同伴。 选择优秀的培养对象,强化师资团队建设,把控培养质量和培养过程,这保证了催化师首战告捷。 本次集中培训中有过半催化师独立完成六堂催化课程,证明其基本能力已经达到甚至超过训练的目标。 未来,中石油将陆续进行催化师的二阶和三阶培养,在关注新员工成长的同时,通过培养内部催化师带动整个组织的发展。
作者:洪金秀 铁人学院院长助理
来源:《培训》杂志

